Droid Tesla Pro - Free Download

Droid Tesla Pro


Name: Droid Tesla Pro
Entwickler: Vladimir Djokic
Preis: 7,35 € For free at our blog!
Größe: 1,8M
Version: 3.63
minimale Android Version: 2.2 oder höher
Kategorie: Tools
Download: Look at the bottom of the page



Beschreibung:

The only electronic circuit simulator(SPICE) for Android.

DroidTesla is a simple and powerful SPICE engine.
SPICE is an acronym for Simulation Program with Integrated Circuit Emphasis
and was inspired by the need to accurately model devices used in integrated circuit design.

DroidTesla simulator solves basic resistive circuits using Kirchoff’s Current Law (KCL)
in much the same way a student in a circuits class would,the simulator systematically forms a matrix in accordance
with KCL and then proceeds to solve for the unknown quantities using various algebraic
techniques such as Gaussian elimination and sparse matrix techniques.

For non-linear components, such as the diode and BJT ,DroidTesla engine searching for the approximate solution by making an initial guess at an answer
and then improving the solution with successive calculations built upon this guess.
This is called an iterative process.DroidTesla simulation uses the Newton-Raphson iterative algorithm
to solve circuits with non-linear I/V relationships.

For reactive elements(capacitors and inductors),the DroidTesla uses numeric integration methods to approximate the state of the reactive elements as a function of time.
DroidTesla offers the Trapezoidal(I'll add a GEAR method later) integration methods to approximate the state of the reactive elements.
Although for most circuits, both methods will provide almost identical results,
it is generally regarded that the Gear method is more stable, but trapezoidal method is faster and more accurate.

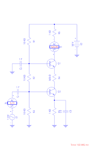
DroidTesla for now can simulate:
-Resistor
-Capacitor
-Inductor
-Potentiometer
-Light Bulb
-Ideal operational amplifier
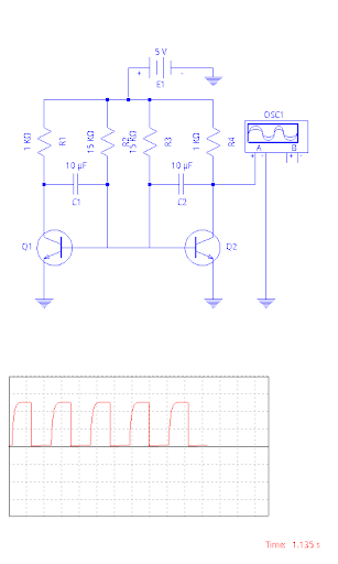
-Bipolar junction transistor (NPN PNP)
-MOSFET N-channel depletion
-MOSFET N-channel enhancement
-MOSFET P-channel depletion
-MOSFET P-channel enhancement
-JFET N and P
-PN Diode
-PN Led diode
-PN Zener diode
-AC current source
-DC current source
-AC voltage source
-DC voltage(battery) source
-CCVS - current controlled voltage source
-CCCS - current controlled current source
-VCVS - voltage controlled voltage source
-VCCS - voltage controlled current source
-Square wave voltage source
-Triangle wave voltage source
-AC ampermeter
-DC ampermeter
-AC voltmeter
-DC voltmeter
-Two channe oscilloscope
-SPST Switch
-SPDT Switch
-Voltage controlled switch
-Current controlled switch
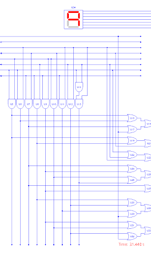
-AND
-NAND
-OR
-NOR
-NOT
-XOR
-XNOR
-JK flip-flop
-7 Segment Display
-D flip-flop
-Relay
-IC 555
-Transformer
-Graetz Circuit

If you are making an
oscillators you have to put a small initial value on some of the
reactive elements.(see the examples)



Leave a Reply